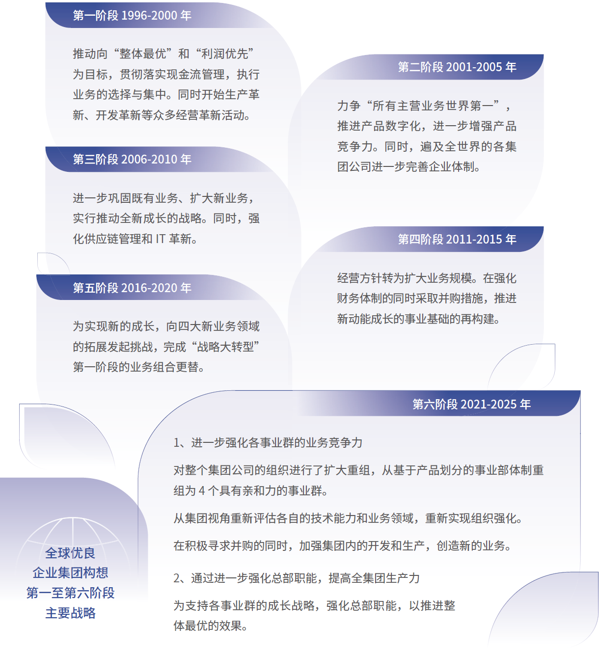
佳能致力于成为在全世界受到人们喜爱和尊敬的、真正杰出的全球化企业。作为追求巨大变革与成果的中长期经营计划,佳能于 1996 年启动了“全球优良企业集团构想”。
2021 年,第六阶段正式启动。以“通过提高生产力和创造新业务推动业务资产组合的转型”为基本方针,推进各种活动。
“以人为本”“技术至上”“顽强进取”作为佳能的企业 DNA 被镌刻在佳能生生不息的发展历史中,一脉相承。作为“白手起家”的创业企业,佳能将“顽强进取”的性格,以及凭借技术实力追求差异化发展的精神,渗透到每一个细节中,不断地推动社会进步,提供新的价值。而支撑起这一切的便是实力主义和健康第一主义等“以人为本”的信念。为了今后一百年、二百年的持续发展,佳能会将企业 DNA 代代传承下去。
“三自精神”是佳能行动准则的原点。从公司创业之初延续至今,具体指 :“自发、自治、自觉”。一直以来,佳能注重企业 DNA 的传承,力争成为全球优良企业,而“三自精神”始终指引着佳能的方向。
在推进事业多样化、全球化的过程中,佳能形成了“高技术水平”“全球事业拓展”“多元化的专业人才”三大优势,并制定了“佳能集团企业社会责任活动方针”,明确佳能重点实施的五大社会责任活动领域,开展多领域的社会责任实践。
本网站包含一部分广告/市场推广等内容,敬请知悉。
佳能(中国)有限公司版权所有,未经许可不得转载。公司电话:010-85139999



