佳能秉承“共生”理念,致力于打造负责任的供应链,关注合作伙伴的成长与发展,并以体系化管理和专业化支持分享成熟的管理经验,推动伙伴共同履责,实现与合作伙伴协同发展、价值共创。
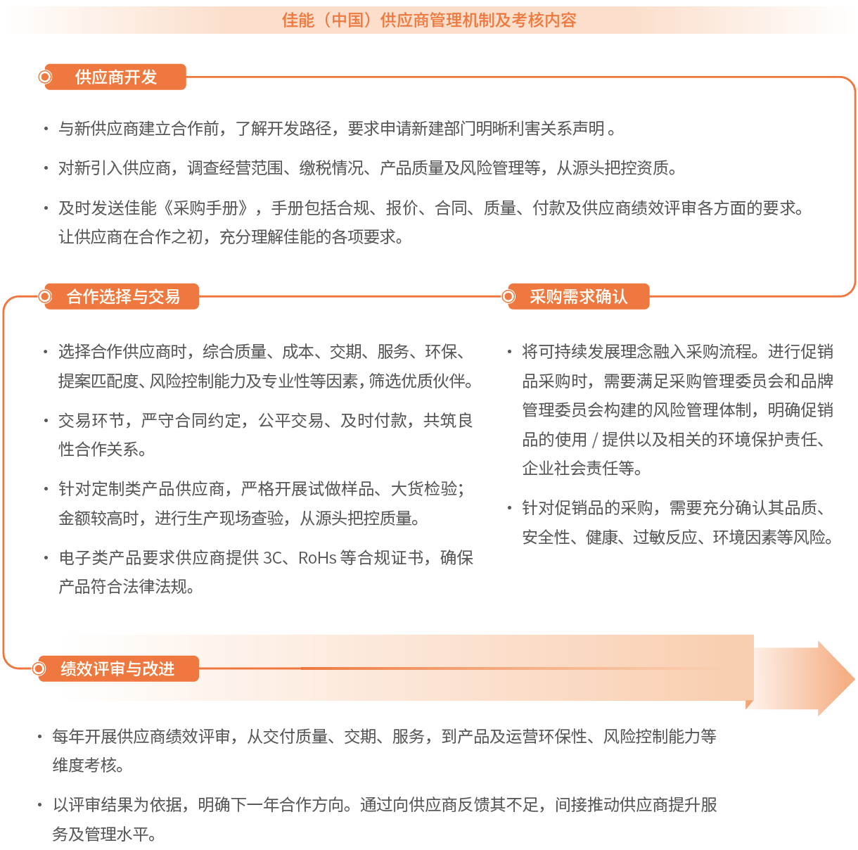
佳能聚焦供应商合作全流程,从开发、合作到绩效评审各环节深度管控,构建规范化、可持续的采购与供应商管理体系,不仅推动佳能与供应商之间的协同发展,更旨在实现双方的合作共赢。
佳能在中国大陆地区各集团公司持续开展规范化的供应商管理,积极通过绿色采购、供应商培训与能力提升等举措,携手合作伙伴共建高效、可持续的责任供应链。
2025 年 1 月 15 日,佳能中山举办“2024 年度品质 VVV 赏表彰大会”,对 2024 年度供应商品质状况进行了全面总结,12 家优秀供应商代表参与其中
作为“电子行业公民联盟”(Electronic Industry Citizenship Coalition)发起成立的“无冲突矿产倡议组织”(Conflict-Free Sourcing Initiative)中的一员,佳能倡导各方伙伴共同应对冲突矿产问题,并启动对各生产企业的调查。冲突矿产应对情况不仅在官方网站公开,还定期报告供利益相关方查阅。
本网站包含一部分广告/市场推广等内容,敬请知悉。
佳能(中国)有限公司版权所有,未经许可不得转载。公司电话:010-85139999



